登录新浪财经APP 搜索【信披】查看更多考评等级

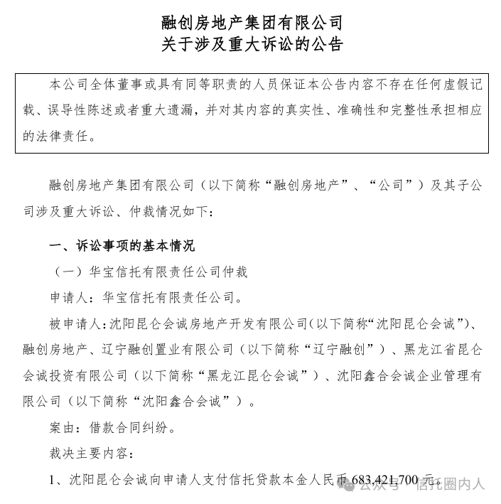
2026年3月10日,融创房地产集团有限公司(下称“融创地产”)发布重大诉讼公告,披露其因旗下子公司借款合同纠纷,被华宝信托有限责任公司(下称“华宝信托”)申请强制执行,沈阳市中级人民法院已下发执行通知书,执行标的高达939515257.14元(约9.395亿元),融创地产需对该笔债务承担连带清偿责任,这一事件再次将融创境内债务压力推向公众视野。
根据公告,此次追债纠纷源于融创关联方沈阳昆仑会诚房地产开发有限公司(下称“沈阳昆仑会诚”)与华宝信托的一笔信托贷款。公告显示,沈阳昆仑会诚曾向华宝信托借入信托贷款,借款到期后未能按时足额偿还,华宝信托遂发起仲裁,将沈阳昆仑会诚、融创地产及另外三家关联公司列为共同被申请人,案由为借款合同纠纷。
根据仲裁裁决结果,沈阳昆仑会诚需向华宝信托支付信托贷款本金683421700元(约6.83亿元),以及利息8643555.55元、罚息238890666.66元(约2.39亿元)、复利2867086.93元,同时补偿华宝信托律师费15万元。为保障债权实现,华宝信托设置了多重风控措施,裁决明确其有权依法处置沈阳昆仑会诚提供的不动产抵押物,在最高额8亿元限度内优先受偿,同时可处置三家关联公司质押的沈阳昆仑会诚全部股权,以清偿相关债务。
作为连带清偿责任方,融创地产对上述全部债务承担兜底责任。

业内人士分析,此次执行标的规模较大,叠加近期融创地产密集暴露的债务风险,将进一步加剧其境内流动性压力。公开数据显示,截至2024年末,融创地产负债合计达8277.37亿元,其中流动负债7429.87亿元,短期偿债压力突出;2025年中报显示,其流动资产合计6649.52亿元,难以覆盖短期债务。
公开资料显示,华宝信托成立于1998年,是中国宝武钢铁集团有限公司成员企业,目前由中国宝武绝对控股,持股比例达92.90%,另有舟山市财金控股、舟山市国有资产投资经营有限公司分别持股5.20%和1.90%,注册资本已增至50.04亿元人民币。
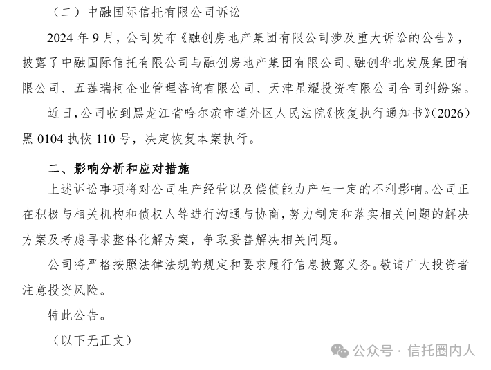
值得注意的是,华宝信托追债并非个例。同期公告显示,融创地产与中融国际信托有限公司的合同纠纷案也已恢复执行,涉案本金约14.63亿元,两笔债务合计超24亿元,意味着多家信托机构已同步启动司法追偿程序。

此外,3月6日融创地产曾披露,2026年2至3月新增4笔到期未偿债务,涉及金额约6.14亿元,同时新增10项失信行为,覆盖多地法院执行案件。
面对持续发酵的债务危机,融创地产在公告中表示,相关诉讼事项将对公司生产经营及偿债能力产生一定不利影响,目前正积极与华宝信托等债权人沟通协商,努力制定解决方案,寻求整体化解路径,同时严格履行信息披露义务,提醒投资者注意投资风险。
据了解,融创中国此前已完成境外债务重组,约96亿美元现有债务获得解除,但境内债务重组推进相对缓慢。截至2025年末,其境内剩余未重组债券约48亿元,此次华宝信托强制执行案件,或将进一步压缩其协商空间。业内人士指出,当前民营房企境内债务化解面临优质资产抵押充分、项目回款受阻等难题,融创地产能否通过资产处置、债务展期等方式化解此次危机,仍有待观察。
海量资讯、精准解读,尽在新浪财经APP
科元网提示:文章来自网络,不代表本站观点。